A sticky door lock can slow you down and cause stress. You may notice the key sticking in the lock or feel that the key will not turn. This issue is common in front doors, car locks, and mailbox locks.
Before you call a locksmith, you can try a few simple steps. In most cases, you can fix a sticky door lock using basic tools and the right method.
This guide has been updated for 2026 with the latest tips and best practices. You will learn how to fix a door lock that sticks, understand the common causes, and use the best ways to lubricate and maintain your lock. This will help you fix a lock that sticks and prevent the problem from coming back.
👉 Say goodbye to sticky lock headaches! Efficiently manage property maintenance with RentPost. Try it free for 30 day.
Why do locks get stuck?
Before you use a lubricant or call a locksmith, you should understand why a sticky door lock happens. When you know the cause, you can choose the right way to fix a lock that sticks and avoid making the problem worse.
Here are the most common reasons for a door lock sticking:
Dust and debris
Dust, dirt, and small particles collect inside the keyhole and cylinder lock over time. These particles block the internal pins and stop smooth movement. This often leads to a key sticking in the lock or a rough turning feel.
Lack of lubrication
Locks need regular lubrication to work well. When the internal parts dry out, they create friction. This makes the lock stiff and can cause a key that will not turn. A stiff door lock is often a sign that the lock needs proper care.
Worn or bent keys
Keys wear down with daily use. A slightly bent or damaged key may not align well with the lock pins. This can cause the key to stick in the door lock or make it hard to insert and turn.
Misaligned door or latch
Sometimes the issue is not inside the lock. If the door is not aligned properly, the latch or deadbolt may not fit into the strike plate. This causes pressure on the lock and leads to a front door lock sticking or a deadbolt lock sticking.
Weather impact
Weather plays a big role in how locks work. Humidity can cause parts to swell, while cold weather can freeze moisture inside the lock. This may result in a lock frozen or even a car door lock sticking during winter.
Old or damaged lock
Locks wear out over time due to regular use. Internal parts can weaken or break. If your door lock is stuck even after cleaning and lubrication, the lock may need repair or replacement.
Now that you know the causes, let’s move step by step and learn how to fix a sticky lock.
How to fix a sticky door lock (step by step):
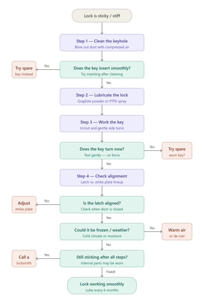
Follow these simple steps to fix a sticky door lock, a stuck lock, or a key that will not turn. These steps also help if your door lock is sticking or your deadbolt sticks often.
Step 1. Clean the keyhole
Start by cleaning the keyhole. Use compressed air or a soft brush to remove dust and dirt from the cylinder lock. Dirt buildup is a common reason for key sticking in the lock. If the key does not go in smoothly, debris is likely blocking the mechanism.
Step 2. Lubricate the lock
Apply a dry lubricant like graphite powder, PTFE spray, or silicone spray inside the lock. These are the best lock lubricants because they reduce friction without attracting dust.
Do not use heavy oils. Many people ask, can you use olive oil to lubricate a lock. You can use it for a short time, but it collects dirt and can make the lock stick worse later.
Step 3. Insert and turn the key
Insert the key and pull it out a few times to spread the lubricant. Then turn it gently from side to side. This helps loosen a stiff lock or a sticky lock cylinder. If the key gets stuck in the lock or the key will not turn, stop and avoid forcing it.
Step 4. Try a different key
Sometimes the issue is the key, not the lock. A worn or bent key can cause key-sticking in door lock problems. Try a spare key to check if the issue improves.
Step 5. Wipe off extra lubricant
After testing, clean any extra lubricant around the keyhole. This step helps prevent dust buildup and keeps the door mechanism working smoothly.
Step 6. Check door alignment
Close the door and check if the latch or deadbolt lines up with the strike plate. Poor alignment can cause a front door lock to stick or a deadbolt sticking issue. Tighten the hinges or adjust the strike plate to fix the alignment.
Step 7. Call a locksmith if needed
If your door lock is stuck, the key will not come out, or the deadbolt will not turn, the problem may be inside the lock. In such cases, a professional can fix the issue safely.
Work slowly and avoid force. Too much pressure can damage the lock and make the repair harder.

How to fix different types of sticky door lock problems
Not all locks fail in the same way. A sticky deadbolt, a front door lock sticking, or a car door lock sticking each needs a slightly different fix. Use the right method based on the problem to fix a lock that sticks faster.
1. How to fix a sticky deadbolt lock
A sticky deadbolt or deadbolt lock sticking often happens when the bolt does not align well or when the internal parts dry out. You may feel resistance when turning the key, or the deadbolt may not slide fully.
Here is how to fix a sticky deadbolt:
- Check if the deadbolt lines up with the strike plate. If it does not align, the deadbolt sticks when you turn the key. Tighten or adjust the strike plate screws.
- Apply graphite powder or PTFE spray inside the cylinder lock and on the bolt. This helps reduce friction.
- Insert the key and move it back and forth to spread the lubricant inside the lock.
If the key will not turn in the lock even after this, the internal parts may be worn out. In that case, you may need a full lock fix or replacement.
2. How to fix a front door lock that is hard to turn
A front door lock sticking usually happens due to daily use, dirt buildup, or weather changes. You may notice a stiff door lock, a rough key movement, or a key sticking in the lock.
Follow these steps:
- Check door alignment first. A sagging or swollen door can block smooth movement and cause the door mechanism to stick.
- Clean the keyhole using compressed air to remove dirt from the cylinder lock.
- Apply a dry lubricant like graphite or silicone spray to loosen a stiff lock.
- Inspect your key. A worn key can cause key-sticking in the door lock. Try a spare key to confirm.
Small fixes like tightening hinges or adjusting the latch can help fix a lock that sticks without replacing it.
3. How to fix a key stuck in a mailbox or padlock
A key stuck in a lock is common in mailbox locks and padlocks because they stay exposed to dust, rain, and rust. These locks often become stuck if not maintained.
To fix this:
- Clean the keyhole using a brush or compressed air to remove debris.
- Apply graphite powder on the key and insert it slowly into the lock.
- Turn the key gently to avoid breaking it inside the lock.
- Lightly tap the lock body to loosen internal pins if needed.
Avoid oil-based products. Many people try quick fixes like oil, but they cause buildup and make lock sticking worse over time.
4. How to fix a car door lock that is sticking
A car door lock sticking often happens due to dust, moisture, or freezing weather. You may notice the key will not turn in lock or the lock feels blocked.
Here is how to fix a stuck lock in your car:
- Spray a silicone-based lubricant into the keyhole. This helps protect the lock from moisture.
- If the lock is frozen, use warm air from a hairdryer to loosen it. Do not use high heat.
- Insert the key and turn it gently to spread the lubricant inside the mechanism.
If the key will not turn in the lock or the issue continues, the problem may be electrical. In that case, a mechanic should check the system.
How to prevent sticky door lock and key problems
You can avoid most sticky lock issues with simple care. Follow these quick tips to prevent problems like key sticking in lock, door lock sticking, or a deadbolt lock sticking:
- Clean the lock regularly: Remove dust from the cylinder lock using compressed air. This prevents a lock from getting stuck.
- Use the right lubricant: Apply graphite or silicone spray twice a year. These are the best lock lubricants. Avoid oils. If you want to use olive oil to lubricate a lock, only use it as a short fix.
- Check high-use locks often: Front doors wear out faster. A front door lock sticking or a front door mechanism sticking needs regular checks.
- Do not slam doors: Hard closing can cause alignment issues and lead to a sticky deadbolt lock.
- Use a spare key when needed: A worn key can cause key sticking in the door lock or a key will not turn in the lock issue.
- Adjust alignment in bad weather: Humidity or cold can affect locks. This can cause a frozen deadbolt lock or a door lock that sticks.
- Fix early signs quickly: If you feel resistance, act fast. Learn how to fix a stiff lock or how to fix a door lock that sticks before it gets worse.
Regular maintenance helps you avoid major repairs and keeps your locks working smoothly.
Best lubricants to fix a sticky lock
Choosing the right lubricant is key when you fix a sticky lock or a door lock sticking problem. The wrong product can make the lock get stuck worse over time. Use dry lubricants for long-term results. They reduce friction and do not attract dust inside the cylinder lock.
Here is a simple comparison to help you choose:
| Lubricant | Type | Best use | Notes |
|---|---|---|---|
| Short-term use only, may cause buildup later | Dry | Indoor locks, deadbolts, front doors | Water-resistant and good for a car door lock sticking |
| Silicone spray | Dry | Outdoor locks, car locks, gates | Long-lasting and ideal for a sticky deadbolt lock |
| PTFE spray (Teflon) | Dry | Complex or tight lock mechanisms | Works well for how to fix a stiff lock or precision parts |
| Olive oil (temporary fix) | Wet | Light jamming in simple locks | Water-resistant and good for car door lock sticking |
If you ask what is the best lubricant for door locks is, graphite powder and PTFE spray are the most reliable options. They help you fix sticky lock issues without damaging internal parts.
Avoid using heavy oils for regular use. Many people try quick fixes, but oil-based products collect dust and lead to more door lock sticking problems.
Tip: Use the right lubricant early. This helps you fix a lock that sticks and avoid bigger repairs later.
Final words
A sticky door lock can feel like a big problem, but most issues have simple fixes. With basic cleaning, the right lock lubricants, and proper alignment, you can fix a sticky lock and keep it working smoothly. Whether it is a sticky deadbolt lock, a front door lock sticking, or a key that will not turn, early action saves time and cost.
If you manage multiple properties, tools like RentPost help you track maintenance, fix issues early, and handle problems like door lock sticking before they get worse.
Regular care also helps you avoid problems like a stuck lock or key stuck in the lock. Using dry lubricants like graphite or PTFE spray keeps the cylinder lock in good condition for a long time.
👉 Simplify property maintenance and stay ahead of repairs with RentPost—try it free for 30 days!
FAQs
1. How do you fix a stuck door lock?
You can fix a stuck door lock by first cleaning the keyhole to remove dust, dirt, and debris that block movement. Then apply graphite powder or PTFE spray inside the cylinder lock. Insert and remove the key several times and turn it gently to loosen the internal parts without causing damage.
2. What is the best lubricant for door locks?
The best lubricant for door locks is graphite powder or a dry PTFE spray because they reduce friction without attracting dust or grime. These lubricants help fix a sticky door lock and keep the internal mechanism clean, smooth, and long-lasting compared to oil-based products.
3. Why is my key stuck in the door lock?
A key stuck in a lock usually happens due to dirt buildup, worn key edges, rust, or a lack of lubrication inside the cylinder. Clean the keyhole and apply a dry lubricant. Gently move the key back and forth to release it without breaking the key or damaging the lock.
4. How do I fix a deadbolt that won’t turn?
You can fix a deadbolt lock sticking by checking if the bolt aligns properly with the strike plate. Tighten loose screws and apply graphite lubricant inside the lock. If the key still will not turn, the internal components may be worn out and need repair or replacement.
5. What causes a sticky front door lock?
A front door lock sticking is usually caused by dust, moisture, lack of lubrication, or alignment issues. Weather changes can also affect the door frame. Cleaning the cylinder lock and applying dry lubricant helps restore smooth movement and prevents future sticking problems.
6. Can I use WD-40 on a sticky lock?
You should not use WD-40 on a sticky lock as a long-term solution. It may loosen the lock for a short time but leaves residue that attracts dust and causes buildup. This can make the lock-sticking problem worse. Use graphite or silicone spray instead.
7. How do I fix a car door lock that is sticking?
To fix a car door lock sticking, spray a silicone-based lubricant into the keyhole and latch area. Insert the key and turn it gently to spread the lubricant. If the lock is frozen, use warm air to loosen it. Persistent issues may need mechanical inspection.
8. What should I do if my key won’t go into the lock?
If your key will not go into the lock, check for dirt, debris, or blockage inside the keyhole. Clean it using compressed air and apply a dry lubricant. Insert the key slowly without force. If the issue continues, the cylinder lock may need repair or alignment.


