If you are wondering how much a landlord can raise rent in NJ, the answer is not simple. New Jersey does not have a single statewide rent increase limit. Instead, rent rules depend on local city laws and updated regulations.
This guide is updated for 2026 with the latest legal changes, government rules, and new proposed laws. You will learn what is the maximum rent increase allowed in New Jersey, how the NJ rent increase laws work, and what tenants and landlords must follow today.
This article answers all of these questions in a clear and simple way, so you know your rights and limits in 2026.
- How much can you raise rent in New Jersey?
- What is the rent cap in New Jersey?
- New Jersey rent increase laws for 2025
- How often can a landlord raise rent in New Jersey?
- Rent increase notice in New Jersey by government
- Single family home rent increase New Jersey
- Does New Jersey have rent control?
- Can a landlord raise rent more than 10% in New Jersey?
- What are the new rental laws in New Jersey 2023?
- How to manage your rental property and rent collection
How much can you raise rent in New Jersey?
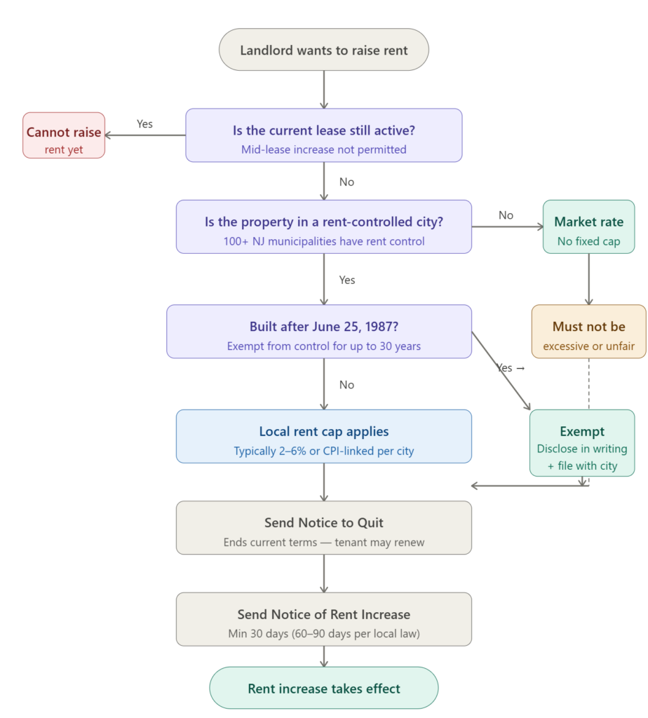
New Jersey does not have a statewide law that sets a fixed rent increase limit. The New Jersey Department of Community Affairs confirms that rent rules are handled at the local level, not by the state.
This means there is no fixed maximum rent increase allowed in New Jersey. Instead, each city or municipality decides how much a landlord can raise rent in NJ through its own rent control laws.
As of 2026, this decentralized system is still in place. Every 1 in 5 municipalities has some form of rent control, while many others do not. In cities without rent control, landlords may raise rent based on market conditions, as long as the increase is not considered unreasonable under state law.
In most rent controlled areas, the NJ rent increase percentage typically ranges between 2% and 6% per year. Many cities link rent increases to the Consumer Price Index to reflect inflation and cost changes.
Each municipality follows its own rules, and these limits can change every year as of Department of Community Affairs. For example:
- Newark: Increase is based on CPI and capped at 4%
- Jersey City: Lower of 4% or CPI based change
- Paterson: Around 5%, with lower caps for seniors or disabled tenants
- Elizabeth: Around 3%, with possible adjustments
- Lakewood: Around 5% to 6.5% depending on who pays for heat
These examples show how rent increases in NJ depend on local laws, not a single statewide rule.

At the same time, New Jersey law requires that rent increases must not be unreasonable or excessive, meaning they cannot be excessive or unfair based on market conditions
What is the rent cap in New Jersey?
There is no statewide rent cap in New Jersey. The state does not set a fixed limit. Instead, rent control laws are created and enforced by local municipalities.
As of 2026, over 100 municipalities have rent control, mainly in larger cities. In these areas, rent increases are usually tied to inflation or local rules and often fall between 2% and 6% per year.
In areas without rent control, landlords can raise rent based on market conditions, as long as the increase is not unreasonable or excessive.
So, the maximum rent increase allowed in New Jersey depends on your city and local laws, not a single statewide limit.
New Jersey rent increase laws (Updated for 2026)
N.J.S.A. 2A:42-84.5 and rent control exemptions
New Jersey does not have a statewide law that sets rent increase limits. Instead, the state allows municipalities to create their own rent control rules.
However, state law N.J.S.A. 2A:42-84.5 and related statutes place limits on how these local rules apply.
Under this law, most housing built after June 25, 1987 is exempt from local rent control for up to 30 years after construction is completed.
This means:
- Newer buildings can charge market rent
- Local rent caps do not apply during the exemption period
- After 30 years, the property may become subject to local rent control
The purpose of this law is to encourage new housing development while still allowing rent control in older buildings.
Transparent Disclosure of Exempt Properties
New Jersey law requires landlords to clearly disclose when a rental unit is exempt from rent control. Before entering into a lease, the landlord must provide the tenant with a written statement explaining that the property is not subject to rent control and will remain exempt for the duration of the exemption period.
This requirement is not optional. The law places full responsibility on the property owner to make this disclosure before the lease is signed. The notice must clearly inform the tenant that rent increases will not be limited by local rent control rules during the exemption period.
In addition to informing tenants, the landlord must also file an official exemption claim with the local municipal authority. This filing must include key details such as when the exemption period begins, how long it will last, and identifying information about the property.
These steps are legally required to claim and maintain the exemption. If a landlord fails to provide proper written notice or does not complete the required filing, they may lose the exemption status. In that case, the property can become subject to local rent control laws, and rent increases may be restricted.
How often can a landlord raise rent in New Jersey?
In New Jersey, a landlord can usually raise rent only at the end of a lease term, not during an active lease. This rule applies to all lease types, including one-year, multi-year, and month-to-month agreements.
Once a lease is in effect, the rent amount is fixed for that period. A landlord cannot increase rent midway through the lease, even if market prices go up. For example, if a one year lease has already started, the rent cannot be raised after six months.
A rent increase can only take place when the current lease ends and the landlord offers a new lease with updated terms. In addition, the landlord must provide proper written notice before the new rent becomes effective, as required by New Jersey law.

Rent increase notice in New Jersey by government
Before a landlord can raise the rent in New Jersey, they must provide the tenant with a written Notice to Quit and Notice of Rent Increase.
- Notice to Quit: This does not mean the tenant has to move out immediately. It simply ends the current rental agreement terms and allows the tenant to renew the lease.
- Notice of Rent Increase: A notice informing the tenant about the upcoming rent increase.

The landlord has to give these notices within the timeframe specified in the lease agreement (at least 30 days in advance) or according to the local rent control ordinances (60-90 days) if any apply.
If the tenant is renting month-to-month, the landlord must give a 30-day “Notice to Quit.” This notice needs to be given on the first day of the month when rent is due.
So in summary, the landlord can’t just raise the rent without proper advance written notification ending the current rental terms and informing about the new increased rent amount. The timeframes stated in the lease or local laws must also be followed.
Landlords renting out to tenants under a Housing Assistance Payments (HAP) Contract must also seek approval from the Department of Consumer Affairs before raising rent on their property.
Single family home rent increase in New Jersey
Single family homes are not automatically exempt from rent control in New Jersey. The rules depend on the specific municipality.
In many cities, smaller properties such as single family homes or owner occupied buildings may be exempt from local rent control ordinances. However, this is not a statewide rule. Some municipalities include single family rentals under rent control, especially when the owner is not living in the property.
In addition, newer properties may qualify for exemption under state law. Housing built after June 25, 1987 can be exempt from rent control for up to 30 years, depending on compliance with legal requirements.
Because of these variations, the rent increase for single family homes in NJ depends on local laws and property type, not a single rule.
Does New Jersey have rent control?
New Jersey does not have rent control at the state level. Instead, the state allows municipalities to create and enforce their own rent control laws.
As of 2026, over 100 municipalities have some form of rent control, while many others do not. This means rent increase rules can vary widely across the state.
Can a landlord raise rent more than 10% in New Jersey?
Yes, a landlord can raise rent by more than 10% in New Jersey, but only in areas without rent control.
In cities that do not have rent control, there is no fixed maximum rent increase, and landlords may adjust rent based on market conditions. However, the increase must not be unreasonable or excessive under New Jersey law.
In rent controlled municipalities, increases are limited by local ordinances. In most cases, the NJ rent increase percentage falls between 2% and 6% per year or follows a CPI based formula.
How to manage your rental property and rent collection
Landlords often face challenges when collecting rent from tenants. Common issues include:
- Administrative burden of manual rent collection
- Having to manually track and record each payment received
- Late rent payments
- Missed rent payments
- Having to alert/remind tenants about late or missed payments
- Processing cash or check payments is inconvenient
- Having to make trips to the bank to deposit rent payments
- Errors in manual bookkeeping and payment tracking
- Disruptions to cash flow from late/missed payments
- Wasted time and resources on rent collection instead of other priorities
Technology and automation have revolutionized rent collection for landlords through revolutionary, all-in-one property management software like RentPost. Let’s take a look at how RentPost makes rent collection as easy as 1-2-3:
- RentPost sends out automated payment reminders to reduce late payments.
- RentPost provides an online rent payment platform that allows tenants to pay rent electronically.
- RentPost automatically calculates late fees according to pre-determined schedules.
- Payments are automatically recorded in RentPost’s manager platform to eliminate manual tracking.
- Payments are directly deposited into the landlord’s registered account on the RentPost platform, saving trips to the bank.
- RentPost generates comprehensive digital reports to minimize errors and provide real-time information on rent collection status for individual units/owners.
Overall, RentPost property management software centralizes and automates the entire rent collection operation to boost efficiency and improve cash flow for landlords.
Try it out for yourself with our FREE 30-day no-commitment trial – no credit card required.

